Chromosome Organization
If you are looking for chromosome concept mapping @ Did leah leave qvc :: 痞客邦 you've came to the right place. We have 15 Images about chromosome concept mapping @ Did leah leave qvc :: 痞客邦 like Solenoid Model: The Second Level of Packing : Plantlet; Microscopy-Based Chromosome Conformation Capture Enables Simultaneous and also Chromosome Organizational Genetics. Read more:
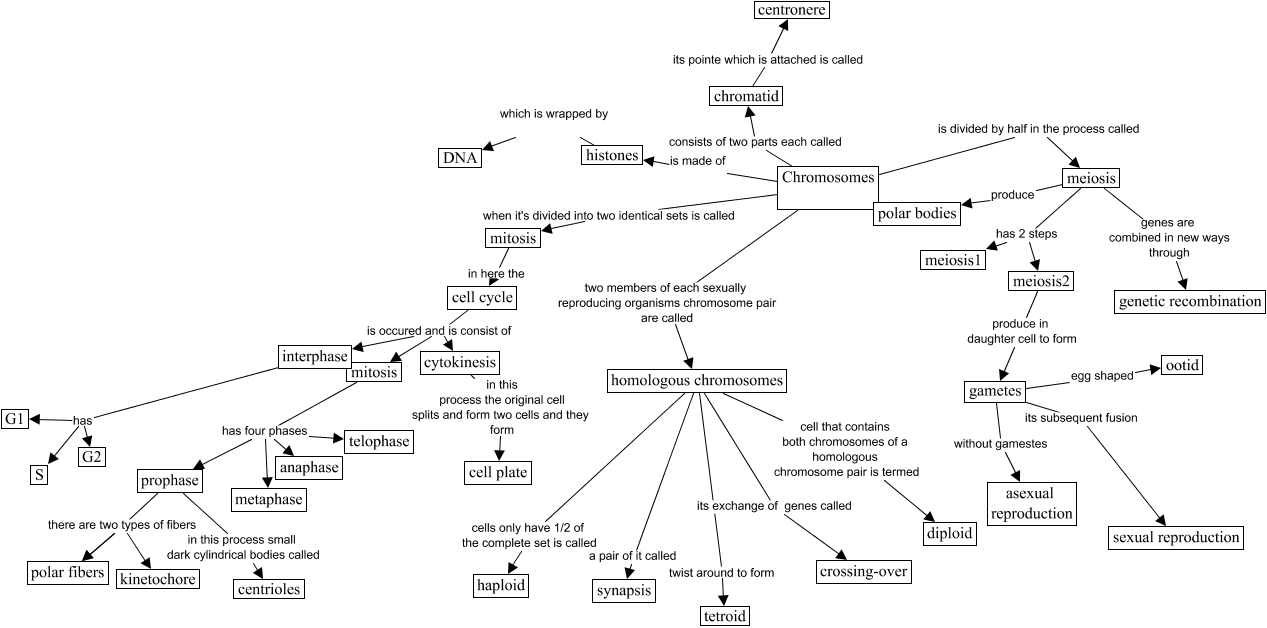
Chromosome Concept Mapping @ Did Leah Leave Qvc :: 痞客邦
Chapter 12 DNA Organization And Chromosomes

chromosome nomenclature chromosomes banding band chromosomal bands example dna organization chapter nicerweb ch12 bio3400 locked
Frank Chapter 2 Structure Of Chromosomes ICSE Solutions Class 10 Biology
chromosomes icse answer
Solenoid Model: The Second Level Of Packing : Plantlet

nucleosome biology chromosome dna solenoid level chromatin organization formation easybiologyclass structure metaphase second chromosomes into cell eukaryotes packing notes short
Microscopy-Based Chromosome Conformation Capture Enables Simultaneous

chromosome conformation capture genome hi microscopy intact visualization enables organisms transcription simultaneous organization based ppt viewer figure res cell
What Is A Homologous Chromosome? | Biology Explorer

homologous chromosomes chromosome biology wikimedia source
Chromosome From Drosophila Melanogaster (fruit Fly) Salivary Glands

drosophila 2009 chromosome glands fly fruit photomicrography competition melanogaster salivary distinction
The Body Blog: May 2013

separates sexes process let take source
Eukaryotic Epigenetic Gene Regulation · Biology

gene eukaryotic regulation epigenetic biology dna histone nucleosome microscope proteins electron around string beads structure micrograph nucleosomes control openstax figure
Biology | Free Full-Text | Insights Into Chromatin Structure And

chromatin biology structure figure into dna cell regulation plants dynamics modification text insights mdpi g001
Print Page | Chromosome Structure; Biology Lessons; Printed Pages

chromosome chromatin projekty2 vseo
Diploid

diploid genome illustration genetics
Chromosomes

chromosomes
Chromosome Organizational Genetics

chromosome genetics
PPT - All Living Things Have A Genetic Molecule PowerPoint Presentation
chromosome
Nucleosome biology chromosome dna solenoid level chromatin organization formation easybiologyclass structure metaphase second chromosomes into cell eukaryotes packing notes short. Eukaryotic epigenetic gene regulation · biology. Chromosomes icse answer
Komentar
Posting Komentar